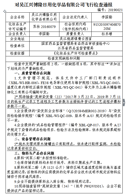
昨天(9月2日),国家药品监督管理局官网发布多家企业飞行检查通报。根据通报内容,被检查企业均存在质量管理问题。详情如下:

01

02


03

04


05


06



07


08


09



|信息来源 国家药品监督管理局|
声明:本文所用视频、图片、文字部分来源于互联网,版权属原作者所有。如涉及到版权问题,请及时和我们联系,核实后按国家标准支付稿酬或作删除处理。
声明:本文所用视频、图片、文字部分来源于互联网,版权属原作者所有。如涉及到版权问题,请及时和我们联系,核实后按国家标准支付稿酬或作删除处理。





